轉輪除濕機的故障排除
欄目:知識百科
編輯:CEO
來源:網絡
熱度:0
日期:2023-01-13 19:35:48
信息摘要:
一、顯示故障排除(1)顯示故障:轉輪清洗報警(2)原因分析:轉輪再處理空氣時會由大量粉塵進入轉輪。轉輪采用蜂巢體制作來充分吸收空氣中的水分子,在吸收水分時轉輪體受潮使粉塵吸附在轉輪體,久而久之轉輪蜂巢孔堵塞,照成除濕能力下降。(3)故障排除:清洗

轉輪除濕機的故障排除
一、顯示故障排除
(1)顯示故障:轉輪清洗報警
(2)原因分析:轉輪再處理空氣時會由大量粉塵進入轉輪。轉輪采用蜂巢體制作來充分吸收空氣中的水分子,在吸收水分時轉輪體受潮使粉塵吸附在轉輪體,久而久之轉輪蜂巢孔堵塞,照成除濕能力下降。
(3)故障排除:清洗轉輪。把轉輪從轉輪除濕機體拆出,早期可用清水清洗洗過后用空壓機吹干蜂巢。中期可用非酸堿滌劑清洗。后期請直接到生產廠家清洗。在轉輪清洗后必須更換轉輪密封裝置,否則將影響除濕效果。
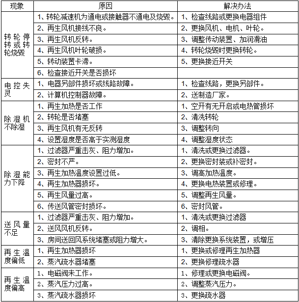
二、其他故障排除


聲明:
本站部分內容和圖片來源于互聯網,經本站整理和編輯,版權歸原作者所有,本站轉載出于傳遞更多信息、交流和學習之目的,不做商用不擁有所有權,不承擔相關法律責任。若有來源標注存在錯誤或侵犯到您的權益,煩請告知網站管理員,將于第一時間整改處理。管理員郵箱:y569#qq.com(#改@)